查看: 28035|回复: 0

[东平之声] 快看:东平后屯社区二期开始招标了,未来两年要大变样!

[复制链接]

该用户从未签到

发表于 2019-12-14 17:59 | 显示全部楼层 |阅读模式
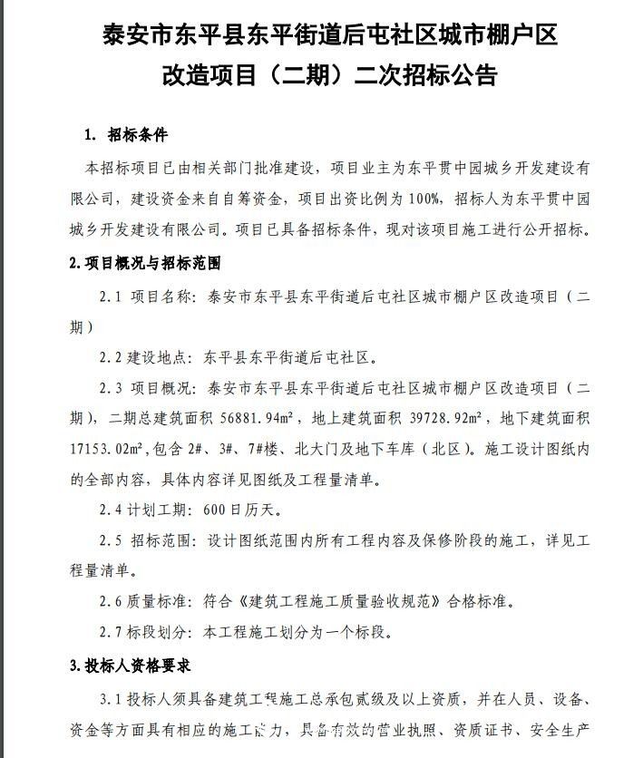
1.jpg 泰安市东平县东平街道后屯社区城市棚户区改造项目(二期)二次招标公告
  1. 招标条件本招标项目已由相关部门批准建设,项目业主为东平贯中园城乡开发建设有限公司,建设资金来自自筹资金,项目出资比例为 100%,招标人为东平贯中园城乡开发建设有限公司。项目已具备招标条件,现对该项目施工进行公开招标。  2.项目概况与招标范围  2.1 项目名称:泰安市东平县东平街道后屯社区城市棚户区改造项目(二期)  2.2 建设地点:东平县东平街道后屯社区。  2.3 项目概况:泰安市东平县东平街道后屯社区城市棚户区改造项目(二期),二期总建筑面积 56881.94m2,地上建筑面积 39728.92m2,地下建筑面积 17153.02m2,包含 2#、3#、7#楼、北大门及地下车库(北区)。施工设计图纸内的全部内容,具体内容详见图纸及工程量清单。  2.4 计划工期:600 日历天。  2.5 招标范围:设计图纸范围内所有工程内容及保修阶段的施工,详见工程量清单。  2.6 质量标准:符合《建筑工程施工质量验收规范》合格标准。  2.7 标段划分:本工程施工划分为一个标段。  3.投标人资格要求  3.1 投标人须具备建筑工程施工总承包贰级及以上资质,并在人员、设备、资金等方面具有相应的施工能力,具备有效的营业执照、资质证书、安全生产许可证。  3.2 投标人拟派项目负责人须具备建筑工程专业贰级及以上注册建造师执业资格,具备有效的安全生产考核合格证(B 证);拟投入本项目的项目负责人须符合《山东省人民政府办公厅关于进一步加强房屋建筑和市政工程招标投标监督管理的意见》的相关规定。  3.3 根据《关于对财政性资金管理使用领域相关失信责任主体实施联合惩戒的合作备忘录》(发改财金[2016]2641 号文件),凡被公布为失信责任主体的投标单位,不得参加本项目投标 3.4 本次招标不接受联合体投标。  4.投标  4.1 本工程实行网上电子投标,网上开评标。拟参加本项目的投标企业(供应商)须办理并取得数字证书(电子印章)后,方可加密生成及上传电子投标文件。请各投标企业(供应商)仔细阅读《企业 CA 数字证书(电子印章)办理须知》(泰安市公共资源交易网→通知公告→点击查看→附件下载)并按照须知要求网上申请办理。请投标人到“泰安市公共资源交易网”上下载最新山东 CA 数字证书驱动、投标文件制作软件新版本,及时更新。投标企业需办理企业信息入库、通过后办理 CA 证书。相关事宜与山东省数字认证管理有限公司联系,联系电话: 0531-88038619。  5. 招标文件的获取  5.1 需在网上自行下载电子招标文件。  领取时间:2019 年 12 月 13 日至 2019 年 12 月 19 日(法定节假日除外),每日上午 8:30 至 11:30,下午 14:00 至 16:30。  6.投标文件的递交  6.1 投标文件递交的截止时间(投标截止时间,下同)为 2020 年 1 月 8 日上午 9 时 30 分,地点为泰安市公共资源交易中心东平分中心开标厅(泰安市东平县汇河街北 200 米利民大厦三层(东平公安局新大楼北侧))。  6.2 逾期送达的或者未送达指定地点的投标文件,招标人不予受理。  7.发布公告的媒介本次招标公告同时在山东省住房城乡建设服务监督与信用信息综合平台、泰安市公共资源交易网、东平县住房和城乡建设局网上发布  8.联系方式招标人:东平贯中园城乡开发建设有限公司  地址:东平县东平街道  联系人:王国栋电话: 13705380012  招标代理机构:山东金润建设咨询有限公司  联系人:刁君杰  地址:泰安市擂鼓石大街西段贵和·天外上璟商务楼东区 829 房间  E-mail:jinruntaian@163.com  邮政编码:271000  电话:0538-6397718
2.jpg 3.jpg 4.jpg

赞赏是对作者鼓励
回复

使用道具 举报

您需要登录后才可以回帖 登录 | 立即注册

本版积分规则

fastpost

关于我们|业务合作|删帖与申诉|手机版|帮助中心|联系我们|简洁浏览|返回顶部

版权所有:东平生活网   联系电话:0538-2820087  客服QQ:点击这里给我发消息 / 点击这里给我发消息   违法不良信息举报邮箱:66684567@qq.com 举报电话:0538-2820085

泰安大德网络科技有限公司旗下网站: 东平生活网|泰安房产网|东平房产网|东平人才网 增值电信业务经营许可证:鲁B2-20200499 | 鲁公网安备 37092302000002号

Copyright © 2009 - 2022 www.dongpingren.com All Right Reserved.    中华人民共和国工业和信息化部备案号:鲁ICP备12026140号-3  

快速回复 返回顶部 返回列表