查看: 32989|回复: 0

[东平之声] 准备入返东平的人员注意:全县各乡镇(街道)防疫值班...

[复制链接]

该用户从未签到

发表于 2022-1-27 15:44 | 显示全部楼层 |阅读模式
为满足广大群众和外来人员的
诸多咨询需求
高效便捷提供疫情防控政策咨询等服务
便于所有入返东平人员
就近及时进行核酸检测
东平县公布了
全县各乡镇(街道)疫情防控指挥部电话
及核酸检测采样服务机构电话
有需要的小伙伴记得收藏
各乡镇(街道)疫情防控指挥部值班电话
州城街道:2451006、2451009
东平街道:2981001、2981003
接 山 镇:2311001
大 羊 镇:2331001、2331357
梯 门 镇:2231001
老 湖 镇:2281001、2281004
旧 县 乡:2645311
斑鸠店镇:2681001、2681770
银 山 镇:2551001
戴 庙 镇:2541001
商老庄乡:2611001
新 湖 镇:2441001
沙河站镇:2711001
彭集街道:2428201、2428202
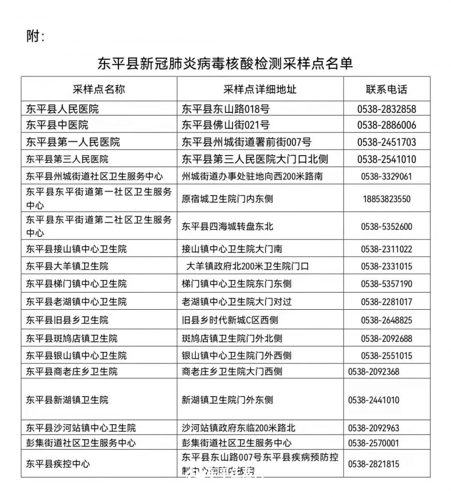
医疗卫生机构核酸检测采样值班服务电话
1.jpg
温馨提示
为了个人和家人健康安全,所有准备入返东平人员需提前3天向所在村庄、社区、单位如实报备,建议持48小时内核酸检测阴性证明入返东平,抵达后第一时间携带身份证和载有本人健康码、行程卡的手机到就近采样点进行核酸检测,期间避免乘坐公共交通工具,避免到密闭的公共场所。严格落实疫情防控政策,按要求进行居家健康监测,必要时进行集中隔离观察。如有问题,请咨询所属乡镇(街道)。各乡镇(街道)安排专班人员24小时值班,正确解答群众咨询,跟踪做好核酸检测服务、居家健康监测管理。

赞赏是对作者鼓励
回复

使用道具 举报

您需要登录后才可以回帖 登录 | 立即注册

本版积分规则

fastpost

关于我们|业务合作|删帖与申诉|手机版|帮助中心|联系我们|简洁浏览|返回顶部

版权所有:东平生活网   联系电话:0538-2820087  客服QQ:点击这里给我发消息 / 点击这里给我发消息   违法不良信息举报邮箱:66684567@qq.com 举报电话:0538-2820085

泰安大德网络科技有限公司旗下网站: 东平生活网|泰安房产网|东平房产网|东平人才网 增值电信业务经营许可证:鲁B2-20200499 | 鲁公网安备 37092302000002号

Copyright © 2009 - 2022 www.dongpingren.com All Right Reserved.    中华人民共和国工业和信息化部备案号:鲁ICP备12026140号-3  

快速回复 返回顶部 返回列表